Disease Algorithms

Mapping A Path To Treatment

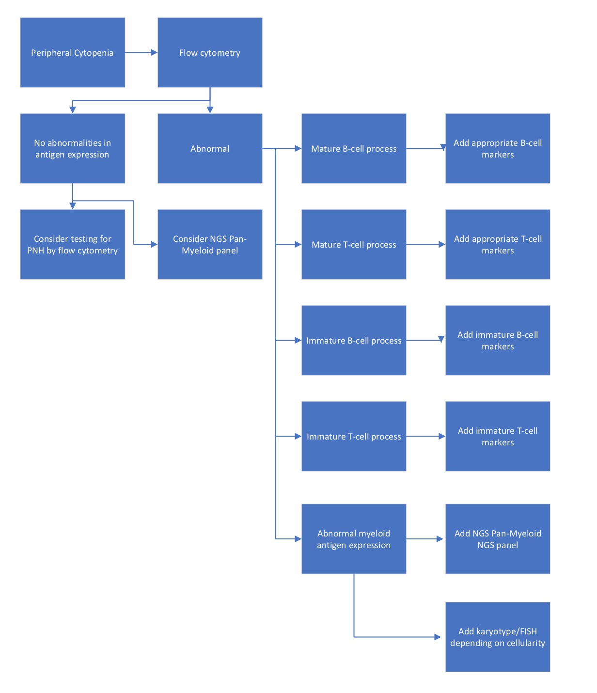
The essence of personalized medicine is to place "the right patient, on the right medicine, at the right time", and siParadigm's philosophy is to treat each case individually. When a sample is received at siParadigm's laboratory, a dedicated Hematopathologist manages the triage of the sample by selecting medically-appropriate technologies to provide a complete and timely consultation that answers the referring physician's question.

Diagnostic Expertise

The experts at siParadigm follow guidelines by the NCCN, ASCO, CAP, WHO, and current medical literature, and rely on their years of experience, to create logics and testing cascades, and modify to best match the specifics of the case taking into consideration the patient’s clinical findings and laboratory data.

"My expectations are constantly exceeded by the turnaround time, personalized service, and collaborative approach to reach the correct diagnosis."

Desiree A. Carlson, MD
Chief of Pathology, Signature Healthcare

Discover more.

A Model Experience

With core values rooted in service and integrity, our leadership team sets the bar high.

We consistently strive to set the model for exactly how a reference laboratory should engage with both physicians and patients.

Accredited and Certified

siParadigm is accredited by CLIA (Clinical Laboratory Improvement Amendments) and certified by CAP (College of American Pathologists).

We also hold select state licensure where required.